周发财BLOG | 希望跑赢中位数
HomeArchivesCategoriesTAGAuthor
Posted 2021-03-24Updated 2024-03-08PRDa few seconds read (About 52 words)

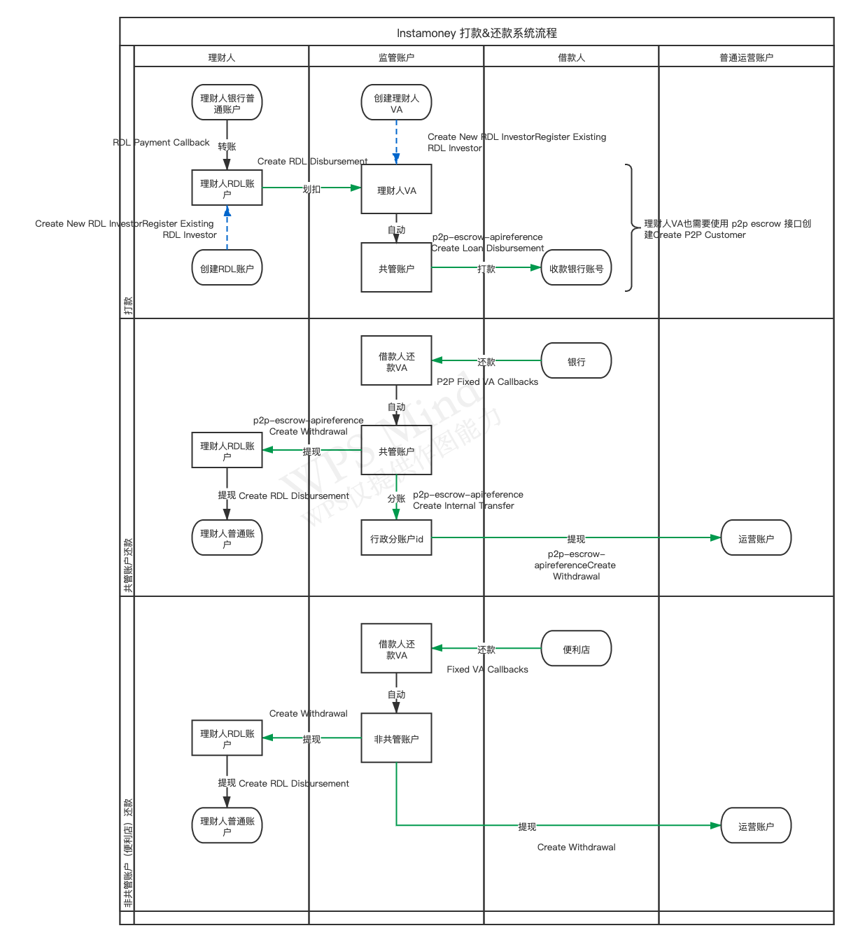
Instamoney 监管账户(Escrow)打款还款流程

在OJK监管要求下,使用 Instamoney Escroe 和 RDL 账户通道服务完整流程图

Instamoney 监管账户(Escrow)打款还款流程

https://gotospace.cn/2021/03/24/Instamoney-Escrow-Flow/

Author

Rich Zhou

Posted on

2021-03-24

Updated on

2024-03-08

Licensed under

#EscrowInstamoneyRDLOJK监管账户共管账户

Like this article? Support the author with

WechatWechat
Ubuntu 20.04 通过Docker一键安装Redash
雪上空留马行处

Links

  • Hexohexo.io
  • 风雪围城yuegs.com

Categories

  • Manual8
  • PRD5
  • Story1

Recents

List Of Known Malicious Apps @20240913

2024-09-13

List Of Known Malicious Apps @20240913

Manual

照片完整EXIF信息及示例 - Photo Exif Information And Examples

2024-03-07

照片完整EXIF信息及示例 - Photo Exif Information And Examples

Manual

苹果各个设备屏幕分辨率、尺寸、属性 - iOS Device Resolution

2022-05-18

苹果各个设备屏幕分辨率、尺寸、属性 - iOS Device Resolution

Manual

注册你的第一个ENS - Register your first ENS

2022-05-10

注册你的第一个ENS - Register your first ENS

Manual

什么是WETH - what is WETH

2022-05-07

什么是WETH - what is WETH

Manual

周发财BLOG | 希望跑赢中位数

Powered by Hexo & Icarus

© 2019 - 2024, Rich Zhou. All rights reserved.

×